产品分类
PRODUCT CENTER产品规格更多
| 产品 | 规格 |
|---|---|
| 二波板 | 4320*310*85*3/4 |
| 三波板 | 4320*506*85*3/4 |
| 圆立柱 | 直径140/114*4.5 |
| 方立柱 | 130*130*6*2540 |
| 防阻块 | 196*178*200*3/4.5 |
| 托 架 | 70*300*4/4.5 |
| 柱 帽 | 140/114适配 |
| 螺 栓 | M16*35/45/170 |
| 方垫片 | 76*44*4 |
| 单端头 | R160*3/4 |
点击数:52025-10-18 16:41:20 来源: 波形护栏|护栏板价格|高速护栏板厂家-冠县华安交通
如需要2025标准完整电子版,可点击关注,评论区留言需要2025标准电子版。

1. 增加了公路交通工程钢构件和锌铝镁合金涂层的术语和定义(见3.1和3.8);

2. 增加了锌铝镁合金涂层技术要求(见6.18);

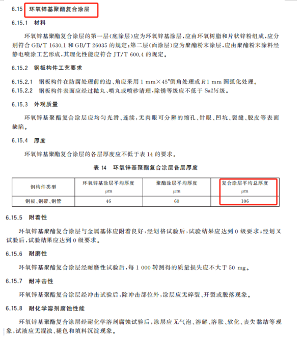
3. 更改了热浸镀锌涂层、热浸镀锌聚酯复合涂层、热浸镀锌浸塑复合涂层、环氧锌基聚酯复合涂层相关的部分技术要求。






